— ЕЦ — против — ИЦ —
| Как нам поможет Скала Дуэйн Джонсон в запоминании суффиксов?Суффикс -ЕЦ- используется в словах мужского рода (иногда буква Е может “убЕжать”). Для простоты запоминания в нашем воображении должен появиться настоящий борЕЦ, мужчина мечты. Например, Скала Дуэйн Джонсон. |
| борЕЦ — борца, горЕЦ — горца, пловЕЦ — пловца |
Суффикс -ИЦ- нужен в словах женского рода. Представляем Сансу Старк, настоящую волчИЦу, сестрИЦу и красавИЦу.

| волчИЦа, сестрИЦа, красавИЦа, владелИЦа |
Суффикс ИЦ нужен для слов женского рода, в голове сразу возникает простая ассоциация с розоватым (или красным) цветом, этот цвет идет в радуге ДО синего. Синий ассоциируется с мужским родом, с ним связан суффикс ЕЦ. Синий цвет идет ПОСЛЕ красного. Зачем нам нужна такая ассоциация?
Так мы запомним правописание суффиксов в словах среднего рода. Эти правила зависят от ударения. Если ударение падает до суффикса, то пишем букву И, если после — пишем Е.

| кре′слИЦе, пла′тьИЦе, пальтЕЦо′, письмЕЦо′ |
Правописание суффиксов
Из учебного материала предыдущих годов обучения вы уже знаете: суффиксом называют значимую часть слова. Он располагается после корня слова или после другого суффикса, с его помощью образуются новые слова:обезьянка, вертушка, корзиночка, чудовище.
Вспомним и закрепим умение находить суффиксы в именах существительных на примере слова оленёнок.
Алгоритм рассуждений и действий:
1.Находим в слове окончание и корень. Часть слова, находящаяся между ними, будет суффиксом.
У каждой части речи имеются свои характерные наборы суффиксов. У имени существительного выделяют два вида суффиксов:
Значение первой группы суффиксов – отражение оценки предметов, людей, явлений, о которых даётся информация. При этом можно отметить:
Вторая группа суффиксов выполняет функцию образования новых существительных от однокоренных слов, принадлежащим другим частям речи:
Правила написания суффиксов имён существительных делятся на два типа в зависимости от звуков и букв, обозначения которых на письме вызывают сомнения:
Часть 2. Упражнения
376
377
378
379
380
381
382
383
384
385
386
387
388
389
390
391
392
393
394
395
396
397
398
399
400
401
402
403
404
405
406
407
408
409
410
411
412
413
414
415
416
417
418
419
420
421
422
423
424
425
426
427
428
429
430
431
432
433
434
435
436
437
438
439
440
441
442
443
444
445
446
447
448
449
450
451
452
453
454
455
456
457
458
459
460
461
462
463
464
465
466
467
468
469
470
471
472
473
474
475
476
477
478
479
480
481
482
483
484
485
486
487
488
489
490
491
492
493
494
495
496
497
498
499
500
501
502
503
504
505
506
507
508
509
510
511
512
513
514
515
516
517
518
519
520
521
522
523
524
525
526
527
528
529
530
531
532
533
534
535
536
537
538
539
540
541
542
543
544
545
546
547
548
549
550
551
552
553
554
555
556
557
558
559
560
561
562
563
564
565
566
567
568
569
570
571
572
573
574
575
576
577
578
579
580
581
582
583
584
585
586
587
588
589
590
591
592
593
594
595
596
597
598
599
600
601
602
603
604
605
606
607
608
609
610
611
612
613
614
615
616
617
618
619
620
621
622
623
624
625
626
627
628
629
630
631
632
633
634
635
636
637
638
639
640
641
642
643
644
645
646
647
648
649
650
651
652
653
654
655
656
657
658
659
660
661
662
663
664
665
666
667
668
669
670
671
672
673
674
675
676
677
678
679
680
681
682
683
684
685
686
687
688
689
690
691
692
693
694
695
696
697
698
699
700
701
702
703
704
705
706
707
708
709
710
711
712
713
714
715
716
717
718
719
720
721
722
723
724
725
726
727
728
729
730
731
732
733
734
735
736
737
738
739
740
741
742
743
744
745
746
747
748
749
750
751
752
753
754
755
756
757
758
759
760
761
762
763
764
765
766
767
768
769
770
771
772
773
774
775
776
777
778
779
Суффиксы и морфологические изменения существительных
Мы уже выяснили: используя различные суффиксы, можно образовывать другие слова. Появление новой лексики меняет структуру изначального слова. В чём заключаются эти изменения?
В замене конечных согласных основы слова:
Явление носит название чередование согласных в корнях слов.
В появлении мягкого знака после буквы «л» в существительных с суффиксами –щик-: ноша – носильщик, стекло – стекольщик, плата – плательщик.
От ряда существительных женского рода, имеющих конечное сочетание букв –ня: башня, басня, вишня, жаровня образуют новые слова, используя суффикс -к-. Например: басня – басенка, жаровня – жаровенка, вишня – вишенка. Словоизменения вносят в состав корня букву «е», она считается беглой, появляется после мягких или шипящих согласных.
В некоторых случаях использование суффикса в существительных становится особо необходимым. Значительно меняя морфологию слова, он при этом не вносит дополнительного лексического значения. Применяется как инструмент, чтобы просклонять существительные, которые оканчиваются на –мя: темя, бремя, время и др.В косвенных падежах у них появляется суффикс –ен-: темени, теменем, темени.
Для сравнения возьмём другое слово и также поставим его в косвенные падежи: тетрадь, тетради, тетрадью. Как видим, меняется окончание, а остальные части слова не затрагиваются.
Знания о влиянии суффиксов на изменения в морфологии существительных помогают не делать ошибок в написании слов, аргументировано пояснить чередование согласных в однокоренных словах.
Вы получили информацию и подробные разъяснения, какими правилами следует руководствоваться при правописании суффиксов существительных. По каждой части урока подберите собственные примеры существительных и пошагово объясните, почему вы пишете ту или иную гласную, согласную в суффиксах.
Гласные в суффиксах существительных
Выбор правильной безударной гласной при написании слов связан с несколькими суффиксами. Рассмотрим варианты подробно.
Суффиксы –ек-, –ик-
Носят оценочный характер, имеют уменьшительно-ласкательное значение. Слова, образованные с их помощью: листочек, винтик, Лунтик, грибочек.
Важно верно ориентироваться в разборе слов по составу.Чередование согласных в корнях слов не должно вносить путаницу. В словах орех–орешек, рожок – рожочек, палец – пальчик мы также выделяем пару суффиксов –ек-, –ик-, а не –чек-, –чик-
Способ определения правильной гласной – склонение по падежам. Для образца возьмём два слова:
В первом случае можно отметить, что при склонении суффикс сохраняется в неизменном виде, во втором случае – гласный звук выпадает, за исключением формы винительного падежа.
Делаем вывод: если гласная во всех падежных формах слова сохраняется – пишется суффикс –ик-, а если в процессе склонения теряется – суффикс –ек-.
Суффиксы –оньк-, –еньк-
Относятся к частям слова, имеющим оценочный характер. Гласная «о» всегда выступает в связке с твёрдыми согласными, поэтому суффикс –оньк- следует после корня, который оканчивается на твёрдый согласный: девонька, лапонька, берёзонька.
После согласных мягких ставится суффикс – еньк-: Васенька, ноченька, доченька.
Исключение составляют корни, оканчивающиеся на «ж», «ш». Несмотря на то, что они всегда твёрдые, после них пишется суффикс –еньк-: мамашенька, ноженька, боженька.
Необходимо запомнить, что такие слова, как: паинька, баиньки, заинька по звучанию могут предполагать написание суффикса –еньк-, но пишутся с буквой «и».
Суффиксы –ец(о), -иц (е)
Служат для образования существительных женского, мужского и среднего рода: водица,братец,пальтецо, платьице, зданьице. Привносят в некоторые слова оттенок пренебрежения.
Выбор гласной в суффиксах существительных среднего рода зависит от ударения. Если оно падает на основу слова, то пишем суффикс -иц (е), если на окончание – -ец (о). Пример рассуждений:
- Слово «вареньице» имеет суффикс –иц-, пишем гласную «и», потому что ударение падает на «е», входящей в основу и корень существительного.
- В слове «ружьецо» суффикс –ец-, пишем гласную «е», потому что ударение падает на окончание слова «о».
Для слов мужского рода характерен суффикс –ец-, дополнительно его проверяют посредством склонения:морозец – морозца – морозцу – морозцем. Если гласный звук выпадает, в И.п. пишем букву «е».
Слова женского рода образовываются с помощью суффикса –иц-. При склонении гласная не исчезает: кожица – кожицы – кожице – кожицей – кожицу – о кожице. Это служит доказательством написания буквы «и».
Суффиксы с гласными о и е после шипящих
Если основа существительного оканчивается на шипящий звук: «ж», «ш», «ч», «щ», то действует правило: в суффиксе в ударной позиции прописывают букву «о», в безударном положении – «е».Например: дружок, пятачок, порожек, овражек.
Алгоритм рассуждений:
Разберём слово «рученька» по данному алгоритму:
Исключение представляют слова, означающие профессию или род деятельности людей, образованные с помощью суффикса –ёр-: дирижёр, стажёр, ухажёр, вояжёр. После шипящих в данном случае пишется буква «ё».
Двойные суффиксы: –ин- +к, –ен- +к
Правописание слов с указанными сочетаниями суффиксов подчиняются отдельным правилам.
Если слово образовано с помощью суффикса –к- от существительного женского рода, имеющего суффикс -ин-, то гласная «и» остаётся неизменной, сочетание суффиксов выглядит, как –ин- +–к-.
Рассмотрим пример:
Если существительное с уменьшительно-ласкательной оценкой образовано от слова, оканчивающегося на –ня или –на и не имеет мягкого знака в форме творительного падежа множественного числа, то сочетание суффиксов имеет вид: –ен- + – к-.
Изучим утверждение на практике:
Попробуйте самостоятельно, следуя представленным инструкциям, выяснить и доказать правописание существительных «осетринка» и «басенка».
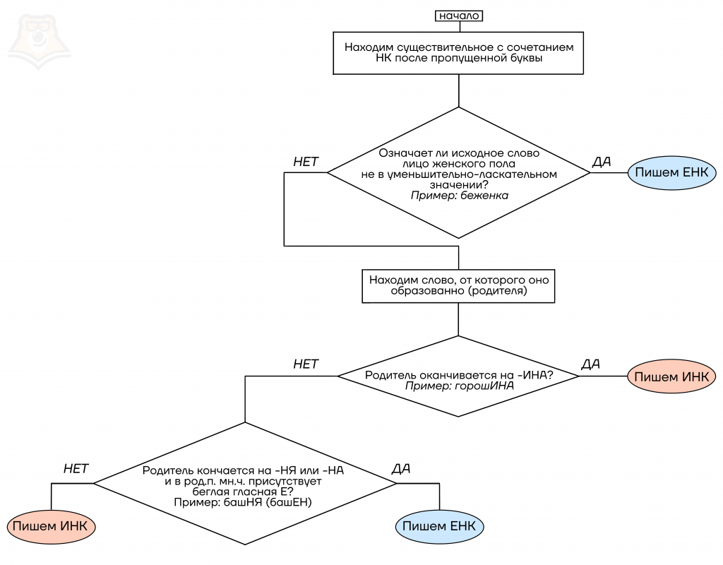
Буквосочетание — ИНК — против — ЕНК —
Здесь мы будем рассматривать не только суффиксы, но и сочетание суффиксов, а также сочетание суффикса К и конца основы.
| Сочетание суффиксов: бусы → бусина → бусинкаОснова + суффикс: мина → минка |
Если существительное, от которого образовано слово, заканчивается на -ИНА, мы пишем сочетание -ИНК- с суффиксом -К-. Рассмотрим примеры, где -ИН- также является суффиксом:
| горох → горошИНа → горошИНКа, солома → соломИНа → соломИНКа |
Также рассмотрим пример, когда -ИН- относится к основе:
| малИНа → малИНКа, картИНа → картИНКа |
Кроме того, существует суффикс -ИНК-, который помогает образовывать новые слова от существительных и прилагательных:
| перец → перчИНКа, сор → сорИНКа, кислый → кислИНКа |
В русском языке также есть небольшое количество слов с сочетанием -ЕНК-
Его можно найти в существительных, обозначающих лица женского пола (важно, что в этих словах нет уменьшительно-ласкательного значения, в отличие от остальных):
| бежЕНКа, нищЕНКа, нежЕНКа |
Сочетание -ЕНК- можно ещё встретить в словах, которые образованы от существительных, оканчивающихся на -НЯ или -НА.
Также у нас появляется беглая гласная Е. Убегает буква Е из слова в именительном падеже (вишня), а появляется в родительном падеже множественном числе (вишен):
| Им. п. вишНЯ (Р.п. вишЕн) → вишЕНКа, Им. п. сосНА (Р.п.сосЕн) → сосЕНКа, Им. п. башНЯ (Р.п. башЕн) → башЕНКа |
| Запомнить: лесенка, горлинка |
Важно: Если подвести небольшой итог, получается, что правила про ИНК и ЕНК похожи на правила написания суффиксов ИЧК и ЕЧК:
- ИНК и ИЧК пишутся в словах с оконачнием слова, где есть буква И (ИНА, ИЦА);
- В остальных случаях пишем ЕЧК и ЕНК.
Давайте также рассмотрим следующий алгоритм:

Пробежимся по алгоритму с помощью слова вред_нка.
- Слово является уменьшительно-ласкательной формой, поэтому мы отвечаем на первый вопрос “нет”;
- Вред_нка образовано от слова вред_на
- Слово вредина кончается на ИНА
- Пишем вредИНКа
Если вы не уверены, кончается ли слово на -ИНА или на -ЕНА, проверьте, есть ли беглая гласная в родительном падеже множественном числе: пес_нка — песня — песЕн (множ.число, Р.п.). Беглая гласная Е.
Переходим к следующему пункту.
Упражнение:
1
2
3
4
5
6
7
8
9
10
11
12
13
14
15
16
17
18
19
20
21
22
23
24
25
26
27
28
29
30
31
32
33
34
35
36
37
38
39
40
41
42
43
44
45
46
47
48
49
50
51
52
53
54
55
56
57
58
59
60
61
62
63
64
65
66
67
68
69
70
71
72
73
74
75
76
77
78
79
80
81
82
83
84
85
86
87
88
89
90
91
92
93
94
95
96
97
98
99
100
101
102
103
104
105
106
107
108
109
110
111
112
113
114
115
116
117
118
119
120
121
122
123
124
125
126
127
128
129
130
131
132
133
134
135
136
137
138
139
140
141
142
143
144
145
146
147
148
149
150
151
152
153
154
155
156
157
158
159
160
161
162
163
164
165
166
167
168
169
170
171
172
173
174
175
176
177
178
179
180
181
182
183
184
185
186
187
188
189
190
191
192
193
194
195
196
197
198
199
200
201
202
203
204
205
206
207
208
209
210
211
212
213
214
215
216
217
218
219
220
221
222
223
224
225
226
227
228
229
230
231
232
233
234
235
236
237
238
239
240
241
242
243
244
245
246
247
248
249
250
251
252
253
254
255
256
257
258
259
260
261
262
263
264
265
266
267
268
269
270
271
272
273
274
275
276
277
278
279
280
281
282
283
284
285
286
287
288
289
290
291
292
293
294
295
296
297
298
299
300
301
302
303
304
305
306
307
308
309
310
311
312
313
314
315
316
317
318
319
320
321
322
323
324
325
326
327
328
329
330
331
332
333
334
335
336
337
338
339
340
341
342
343
344
345
346
347
348
349
350
351
352
353
354
355
356
357
358
359
360
361
362
363
364
365
366
367
368
369
370
371
372
373
374
375
376
377
378
379
380
381
382
383
384
385
386
387
388
389
390
391
392
393
394
395
396
397
398
399
400
401
402
403
404
405
406
407
408
409
410
411
412
413
414
415
416
417
418
419
420
421
422
423
424
425
426
427
428
429
430
431
432
433
434
435
436
437
438
439
440
441
442
443
444
445
446
447
448
449
450
451
452
453
454
455
456
457
458
459
460
461
462
463
464
465
466
467
468
469
470
471
472
473
474
475
476
477
478
479
480
481
482
483
484
485
486
487
488
489
490
491
492
493
494
495
496
497
498
499
500
501
502
503
504
505
506
507
508
509
510
511
512
513
514
515
516
517
518
519
520
521
522
523
524
525
526
527
528
529
530
531
532
533
534
535
536
537
538
539
540
541
542
543
544
545
546
547
548
549
550
551
552
553
554
555
556
557
558
559
560
561
562
563
564
565
566
567
568
569
570
571
572
573
574
575
576
577
578
579
580
581
582
583
584
585
586
587
588
589
590
591
592
593
594
595
596
597
598
599
600
601
602
603
604
605
606
607
608
609
610
611
612
613
614
615
616
617
618
619
620
621
622
623
624
625
626
627
628
629
630
631
632
633
634
635
636
637
638
639
640
641
642
643
644
645
646
647
648
649
650
651
652
653
654
655
656
657
658
659
660
661
662
663
664
665
666
667
668
669
670
671
672
673
674
675
676
677
678
679
680
681
682
683
684
685
686
687
688
689
690
691
692
693
694
695
696
697
698
699
700
701
702
703
704
705
706
707
708
709
710
711
712
713
714
715
716
717
718
719
720
721
722
723
724
725
726
727
728
729
730
731
732
Старая и новая редакции
- ← Предыдущее
- Следующее →
Выберите год учебника
● Все года
Вопрос
№446 учебника 2019-2022 (стр. 20):
Подберите к данным словам однокоренные с суффиксами, имеющими уменьшительно-ласкательное значение. Обозначьте в словах эти суффиксы.
Стол, носок, карандаш; сын, голос, флаг, ветер; диван, костюм, карман; конфета, корзина, рыба; кисть, ваза, кофта; свежий, алый, жёлтый, красный.
№446 учебника 2022-2024 (стр. 210):
Правильно ли распределены слова по видам орфограмм? Какие слова попали в ту или иную колонку случайно? Сформулируйте правила, которые помогут вам вставить пропущенные буквы.
| Буквы з и с на конце приставок | Гласные и согласные в приставках | Буквы, обозначающие безударные проверяемые и непроверяемые гласные в корнях слов |
| бе..крайний ра.. светать и..бежать бе..заботный по..сказать |
..беречь о..ходить о..биваться ..делать ..дание |
ув..жать отд..вать разв..зать б..рюзовый б..лкон |
№446 учебника 2011-2018 (стр. 32):
Прочитайте. Докажите, что перед вами текст. Спишите на выбор любые три абзаца. Обозначьте приставки. Почему поставлены тире в начале строк?
П..шли две девоч(?)ки в поле. Идут они полем и видят: цв..тёт Алый Мак. Под..шли девоч(?)ки к цв..тку и спрашивают:
— Алый Мак, почему ты вырос в поле среди зелёной травы?
А цв. .ток и говорит:
— Здесь во время Отечественной войны пр..лилась кровь героя. На этом месте я и вырос.
Девоч(?)ки ни..ко поклонились цв..тку Мака. Он т..кой же алый, как кровь героя.
— Может быть, (с, з)десь пр..шёл мой дедушка2? — тихо пр..молвила3 девоч(?)ка с синими глазами…
(В. Сухомлинский. «Сочинение ученицы»)
Подсказка
№446 учебника 2019-2022 (стр. 20):
Суффиксы с уменьшительно-ласкательными значениями: -ик, -ек, -ок, -к-, -чик-, -очк-, -оньк-.
№446 учебника 2022-2024 (стр. 210):
Обратитесь к темам:
- «Правописание приставок»;
- «Приставки на -з. -с»;
- «Гласные в корне».
№446 учебника 2011-2018 (стр. 32):
Вставим пропущенные буквы:
- пошли, подошли, пролилась, поклонились, промолвила — правописание приставок;
- девочки — сочетание чк-чн пишем без ь;
- цветёт (цвёл), цветок (цвет) — безударные гласные;
- низко (низок) — парные звонкие/глухие согласные в корне;
- здесь — приставки з не существует, з — часть корня (здешний).
В ответе дан весь текст, выпиши любые 3 абзаца.
Ответ
№446 учебника 2019-2022 (стр. 20):
Столик, носочек, карандашик; сынок, голосок, флажок, ветерок; диванчик, костюмчик, карманчик; конфетка, корзинка, рыбка; кисточка, вазочка, кофточка; свеженький, аленький, жёлтенький, красненький.
№446 учебника 2022-2024 (стр. 210):
В 1-ю колонку ошибочно записано слово подсказать (надо писать во 2-ю).
Во 2-й колонке лишнее слово — здание (в нём нет приставки).
В 3-й колонке все слова записаны верно.
| Буквы з и с на конце приставок | Гласные и согласные в приставках | Буквы, обозначающие безударные проверяемые и непроверяемые гласные в корнях слов |
| бескрайний рассветать избежать беззаботныйподсказать |
сберечь отходить отбиватьсясделатьздание |
уважать (ва́жно) отдавать (да́ть) развязать (вя́жет) бирюзовый (сл. с.) балкон (сл. с.) |
Правило для 1-й колонки: в приставках на -з, -с перед звонким согласным пишем -з, а перед глухим — с.
Для второй колонки: правописание приставок надо запомнить.
Для третьей колонки: чтобы не ошибиться в написании гласной гласной в корне слова, надо изменить слово или подобрать однокоренное слово так, чтобы проверяемая гласная стояла под ударением. Если гласная не проверяется ударением, то правописание слова надо запомнить или проверить по словарю.
№446 учебника 2011-2018 (стр. 32):
Это текст, т.к. в нём последовательно развивается мысль и его можно озаглавить «Алый Мак».
Пошли две девочки в поле. Идут они полем и видят: цветёт Алый Мак. Подошли девочки к цветку и спрашивают:
— Алый Мак, почему ты вырос в поле среди зелёной травы?
А цветок и говорит:
— Здесь во время Отечественной войны пролилась кровь героя. На этом месте я и вырос.
Девочки низко поклонились цветку Мака. Он такой же алый, как кровь героя.
— Может быть, здесь прошёл мой дедушка? — тихо промолвила девочка с синими глазами…
(В. Сухомлинский. «Сочинение ученицы»)
I. Промолвила — глаг.
Девочка (что сделала?) промолвила.
II. Н. ф. — промолвить; II спр., в прош. вр., ж. р., ед. ч., III. Девочка (что сделала?) промолвила — сказуемое.
Тире в начале строк стоят перед каждой новой репликой в диалоге.
- ← Предыдущее
- Следующее →
Упражнения:
1
2
3
4
5
6
7
8
9
10
11
12
13
14
15
16
17
18
19
20
21
22
23
24
25
26
27
28
29
30
31
32
33
34
35
36
37
38
39
40
41
42
43
44
45
46
47
48
49
50
51
52
53
54
55
56
57
58
59
60
61
62
63
64
65
66
67
68
69
70
71
72
73
74
75
76
77
78
79
80
81
82
83
84
85
86
87
88
89
90
91
92
93
94
95
96
97
98
99
100
101
102
103
104
105
106
107
108
109
110
111
112
113
114
115
116
117
118
119
120
121
122
123
124
125
126
127
128
129
130
131
132
133
134
135
136
137
138
139
140
141
142
143
144
145
146
147
148
149
150
151
152
153
154
155
156
157
158
159
160
161
162
163
164
165
166
167
168
169
170
171
172
173
174
175
176
177
178
179
180
181
182
183
184
185
186
187
188
189
190
191
192
193
194
195
196
197
198
199
200
201
202
203
204
205
206
207
208
209
210
211
212
213
214
215
216
217
218
219
220
221
222
223
224
225
226
227
228
229
230
231
232
233
234
235
236
237
238
239
240
241
242
243
244
245
246
247
248
249
250
251
252
253
254
255
256
257
258
259
260
261
262
263
264
265
266
267
268
269
270
271
272
273
274
275
276
277
278
279
280
281
282
283
284
285
286
287
288
289
290
291
292
293
294
295
296
297
298
299
300
301
302
303
304
305
306
307
308
309
310
311
312
313
314
315
316
317
318
319
320
321
322
323
324
325
326
327
328
329
330
331
332
333
334
335
336
337
338
339
340
341
342
343
344
345
346
347
348
349
350
351
352
353
354
355
356
357
358
359
360
361
362
363
364
365
366
367
368
369
370
371
372
373
374
375
376
377
378
379
380
381
382
383
384
385
386
387
388
389
390
391
392
393
394
395
396
397
398
399
400
401
402
403
404
405
406
407
408
409
410
411
412
413
414
415
416
417
418
419
420
421
422
423
424
425
426
427
428
429
430
431
432
433
434
435
436
437
438
439
440
441
442
443
444
445
446
447
448
449
450
451
452
453
454
455
456
457
458
459
460
461
462
463
464
465
466
467
468
469
470
471
472
473
474
475
476
477
478
479
480
481
482
483
484
485
486
487
488
489
490
491
492
493
494
495
496
497
498
499
500
501
502
503
504
505
506
507
508
509
510
511
512
513
514
515
516
517
518
519
520
521
522
523
524
525
526
527
528
529
530
531
532
533
534
535
536
537
538
539
540
541
542
543
544
545
546
547
548
549
550
551
552
553
554
555
556
557
558
559
560
561
562
563
564
565
566
567
568
569
570
571
572
573
574
575
576
577
578
579
580
581
582
583
584
585
586
587
588
589
590
591
592
593
594
595
596
597
598
599
600
601
602
603
604
605
606
607
608
609
610
611
612
613
614
615
616
617
618
619
620
621
622
623
624
625
626
627
628
629
630
631
632
633
634
635
636
637
638
639
640
641
642
643
644
645
646
647
648
649
650
651
652
653
654
655
656
657
658
659
660
661
662
663
664
665
666
667
668
669
670
671
672
673
674
675
676
677
678
679
680
681
682
683
684
685
686
687
688
689
690
691
692
693
694
695
696
697
698
699
700
701
702
703
704
705
706
707
708
709
710
711
712
713
714
715
716
717
718
719
720
721
722
723
724
725
726
727
728
729
730
731
732




























